Genuine Yamaha Outboard Parts Diagrams | Flood Marine
New Search
Parts
New Outboards
Home
F300NSB (2025)
BRACKET 3
Diagram: BRACKET 3
Parts List
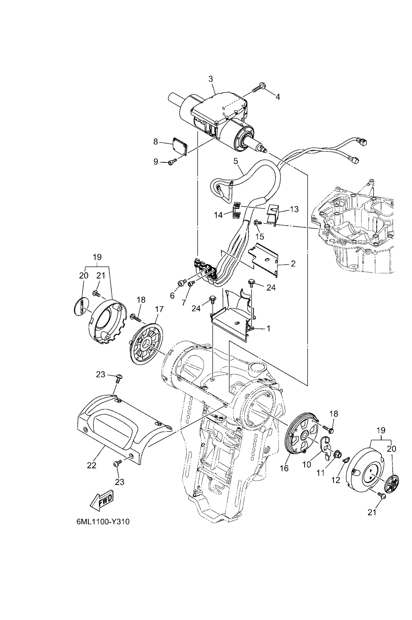
6KA8722800
Cover harness
Diagram Reference: 1
Get Part
6KA8722G00
Cover harness 2
Diagram Reference: 2
Get Part
6KA4240120
Power steering cylinder assembly
Diagram Reference: 3
Get Part
9758008535
Bolt, with washer
Diagram Reference: 4
Get Part
6KA438A001
Steering, wire harness assembly
Diagram Reference: 5
Get Part
6GR4433100
Bolt, 1
Diagram Reference: 6
Get Part
6GR4433200
Bolt, 2
Diagram Reference: 7
Get Part
6GR4213400
Cover
Diagram Reference: 8
Get Part
9138004010
Bolt,socket
Diagram Reference: 9
Get Part
6GR4337810
Washer
Diagram Reference: 10
Get Part
9017914009
Nut
Diagram Reference: 11
Get Part
9149020025
Pin, cotter
Diagram Reference: 12
Get Part
6KA4312100
Protector
Diagram Reference: 13
Get Part
6KA4744500
Protector
Diagram Reference: 14
Get Part
95D9506012
Bolt, flange deep recess
Diagram Reference: 15
Get Part
6KA4334100
Cover, swivel side 1
Diagram Reference: 16
Get Part
6KA4334200
Cover, swivel side 2
Diagram Reference: 17
Get Part
9011908176
Bolt, with washer
Diagram Reference: 18
Get Part
6GRW436G008D
(UR GRAY)
Sbw side cover assembly
Diagram Reference: 19
Get Part
6GRW436G00CE
(UR WHITE)
Sbw side cover assembly
Diagram Reference: 19
Get Part
6DA4269700
Tuning fork mark
Diagram Reference: 20
Get Part
9011106144
Bolt,hex. socket button
Diagram Reference: 21
Get Part
6KA43318008D
(UR GRAY)
Cover
Diagram Reference: 22
Get Part
6KA4331800CE
(UR WHITE)
Cover
Diagram Reference: 22
Get Part